当前时间:20181119 | 星期一::
当前位置: 首页 - 资讯中心 - 通知公告
东湖新技术开发区发展改革局关于开展2022年度规模以上服务业企业奖励资金申领工作的通知
发布时间:2023-11-27 20:11 字号:[ ]

各园区办、有关单位:

为落实《市人民政府关于印发武汉市促进中小企业稳健发展若干政策的通知》(武政规〔2022〕23号)精神,做好东湖高新区2022年度小微服务业企业进入规模以上服务业企业(以下简称服务业“小进规”)奖励资金申领工作,东湖高新区现启动相关工作。经过市统计局、市税务局初步筛选,2022年高新区共有212家企业(单位)进入2022年度服务业“小进规”奖励初步入围名单(附件1),请各园区抓紧开展2022年度服务业“小进规”奖励申领工作,对初步入围单位进行初审,现将有关事项通知如下:

一、奖励标准

根据武政规〔2022〕23号文件的最新规定,从2022年度起,市级服务业“小进规”一次性入库奖励金额为10万元,区级根据服务业政策配套奖励资金20万元。

二、初步入围单位提交材料

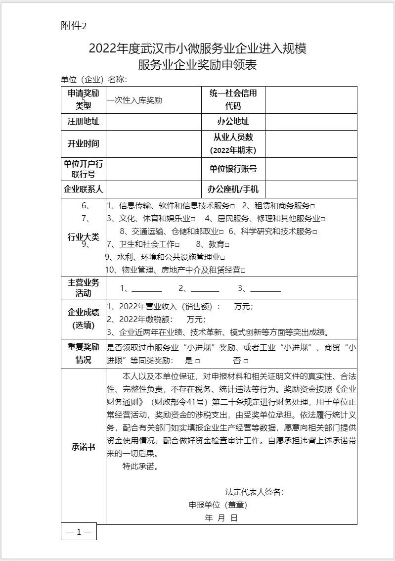
初步入围单位应向所在园区提交《武汉市小微服务业企业进入规模服务业企业奖励申领表》(附件2)等申领材料,并签署真实性承诺。

三、园区办初审

请各园区办对初步入围单位进行初审,主要审查申领单位是否符合以下要求:

(一)支持对象

市场主体登记注册、税务登记和统计关系均在东湖高新区、具备独立法人资格的单位,执行企业会计制度,依法纳税,诚信经营,未被列入严重失信主体名单。按照国家统计标准纳入规模以上服务业统计范围并依法履行统计义务的法人单位。

其中,严重失信主体名单是指按照《国务院办公厅关于进一步完善失信约束制度构建诚信建设长效机制的指导意见》(国办发〔2020〕49号)规定的认定标准和程序确定的名单,各园区主要核查相关单位在“信用中国”、“信用中国(湖北)”、“信用中国(湖北武汉)”网站是否有正在公示的严重失信主体名单信息等。注意核查相关单位是否有统计、税务违法等行为。

(二)申报条件

一次性入库奖励:从2022年度起,首次纳入规模以上服务业的法人单位。以下两种情况不列入一次性入库奖励支持范围:(1)已获得过武汉市服务业“小进规”奖励、或者工业“小进规”、商贸“小进限”等同类奖励的;(2)纳入本市规模以上服务业统计平台后,当年即下库、退出规模以上服务业范围的。

四、发改局公示

完成初审程序后,发改局将通过政府网站向社会公示受理情况及初审结果,公示期为5个工作日。公示期内,单位或个人可向发改局提出书面异议。

五、其他要求

请相关企业于11月28日(周二)12:00前将加盖企业公章的《武汉市小微服务业企业进入规模服务业企业奖励申领表》(附件2)上报至各园区办。

六、各园区入库咨询联系方式

光电园     任淑鉴       67886212

生物办     张丽        87205021

未来城     刘亢        87922903

综保区     王丹        87700720

服务业园  陶闯/王仪   87417038

智造园    谭敬丰      63494982

中华园    王颖雪      87016888

中心城    吴金文      65521382

附件1:2022年度服务业“小进规”一次性入库奖励初步入围企业名单.xlsx

附件2:2022年度武汉市小微服务业企业进入规模服务业企业奖励申领表.docx


武汉东湖新技术开发区发展改革局

2023年11月24日


图片

图片


相关新闻