当前时间:20181119 | 星期一::
当前位置: 首页 - 服务指南 - 项目申报
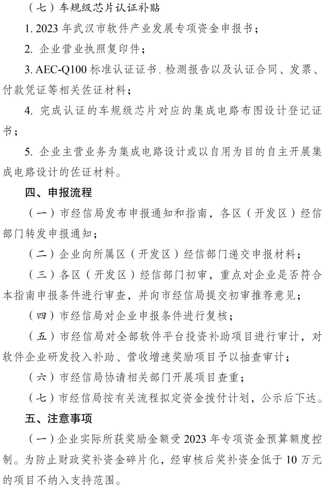
关于2023年武汉市软件产业发展专项资金申报工作的通知
发布时间:2023-11-22 21:11 字号:[ ]

各会员企业、有关单位:

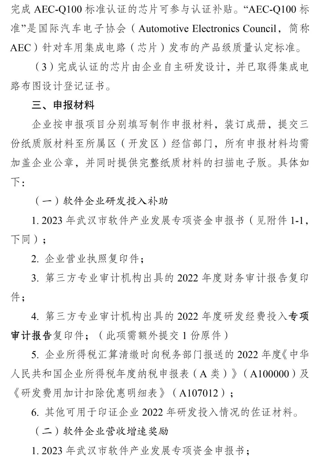
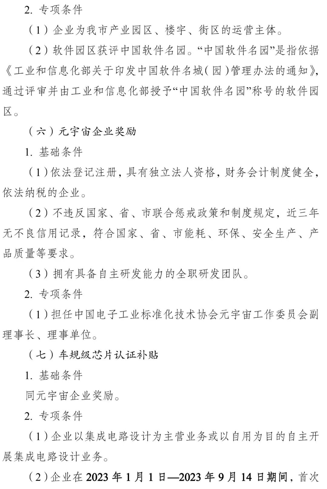
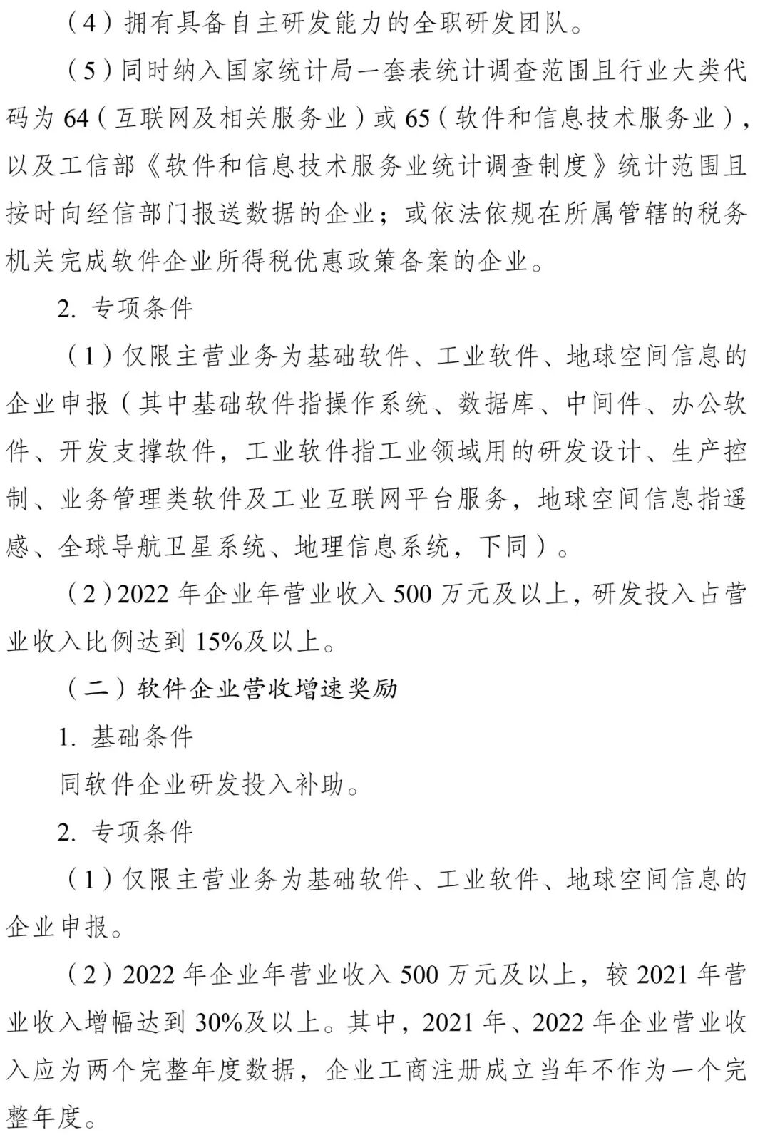
       为贯彻落实《武汉市加快软件和信息技术服务业创新发展的若干措施》(武政规〔2022〕25号)《武汉市软件产业发展专项资金管理办法》(武经信规〔2023〕4号),市经信局已启动全市2023年武汉市软件产业发展专项资金资金申报工作。

     由各区(开发区)经信部门向辖区内软件企业、平台、园区转发申报通知,组织符合条件的企业依据《2023年武汉市软件产业发展专项资金申报指南》进行申报。

     各区(开发区)经信部门依据《武汉市软件产业发展专项资金管理办法》将对项目进行初审(“免申即享”项目除外)。对符合要求的项目出具初审推荐意见,并将申报项目汇总表报送市经信局。

      请符合条件的企业按照申报指南(见附件),并根据各区通知的申报截止时间前将材料报送到各区经信部门,各区初审后报送市经信局的时间为:10月7日17:00。协会政策咨询电话87181967。

      特此通知。

2023年9月15日

图片

图片

图片

图片

图片

图片

图片

图片

图片


相关新闻