当前时间:20181119 | 星期一::
当前位置: 首页 - 资讯中心 - 通知公告
武汉经开区关于组织开展2023年武汉市工业互联网发展专项资金申报工作的通知
发布时间:2023-10-23 20:10 字号:[ ]

各相关企业:

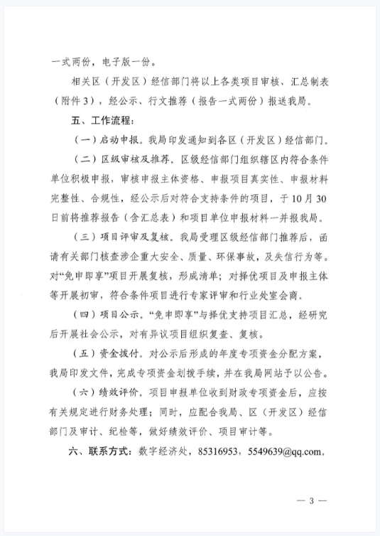
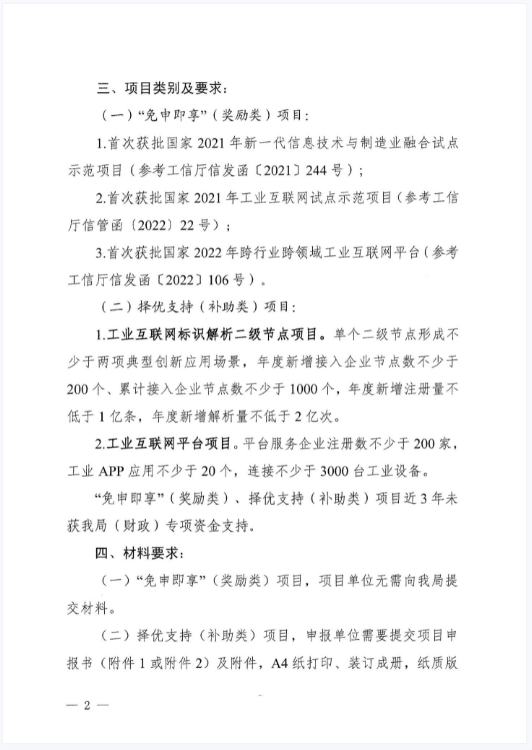
根据《市经信局关于组织开展2023年武汉市工业互联网发展专项资金申报工作的通知》(附件)通知要求,现面向全区开展2023年武汉市工业互联网发展专项资金申报工作,请各符合条件的企业积极申报相关项目,于2023年10月24日之前将申报书电子版(含可编辑word版和盖章PDF扫描版)发至邮箱,纸质版材料一式三份报送我局,逾期不予受理。

联系方式:盛明星 雷诗会84897909        

邮箱:wjkjxjxxh@163.com

地址:武汉市经济技术开发区川江池东路春笋C417

附件:市经信局关于组织开展2023年武汉市工业互联网发展专项资金申报工作的通知


武汉经开区经信局

2023年10月19日


图片

图片

图片

图片


相关新闻