当前时间:20181119 | 星期一::
当前位置: 首页 - 资讯中心 - 通知公告
东湖高新区关于申报2022年双创孵化载体奖励政策的通知
发布时间:2023-10-13 23:10 字号:[ ]

各有关单位:

为提升东湖高新区双创孵化载体专业化服务能力,持续推动双创孵化载体高质量发展,根据《关于加快世界光谷建设的政策措施》及《武汉东湖新技术开发区双创孵化载体管理办法》,现将申报东湖高新区2022年双创孵化载体奖励政策(绩效评价奖励、国家级孵化载体认定奖励)有关要求通知如下:

一、申报说明

1.申报单位须是东湖高新区注册纳税、具有独立法人资格的单位,不存在违法违规经营行为,已在东湖高新区企业创新积分系统填报双创孵化载体完整信息。

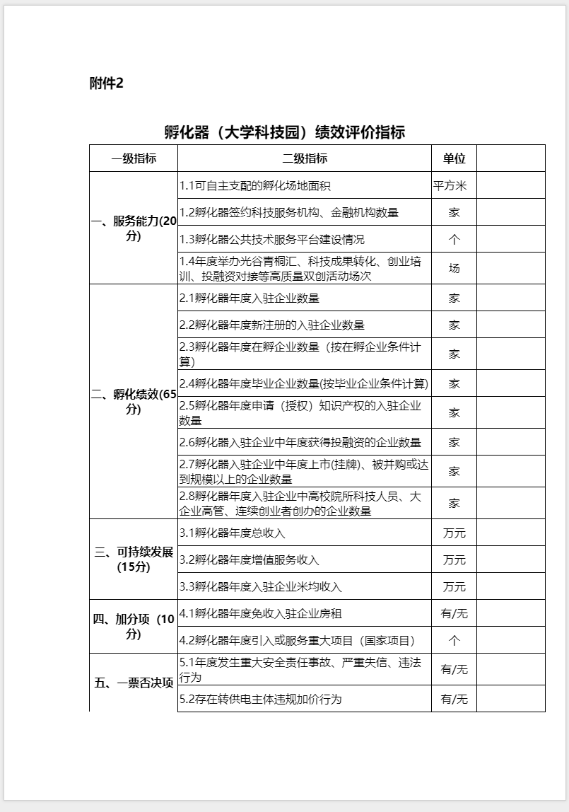
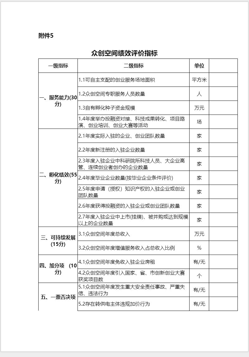
2.双创孵化载体绩效评价具有明确的评价指标及相关要求,具体详见附件1-3(孵化器),附件4-6(众创空间)。

3.同一运营主体不重复申报孵化器、众创空间绩效评价。

二、申报方式

1.网上申报:申报单位登陆高新区企业创新积分系统http://innovc.wehdz.gov.cn,在登录页面点击“湖北省统一身份认证平台”按钮,通过认证平台的“法人登录”进行登录。在“政策申报”→“申报总览”→“科技企业孵化器(大学科技园)2022年绩效评价”或“众创空间2022年绩效评价”中填写申报信息,并上传所需各类证明材料。

2.申报时间:申报系统将于2023年10月16日(周一)开放,请于2023年10月24日(周二)18:00前完成系统申报,逾期系统自动关闭,未在规定时间完成申报或申报材料不全者视为放弃。

3.工作流程:网上申报→形式审查→第三方机构评议审查→核查→公示→拨款。

三、申报要求

申报资料真实性由申报单位负责,如提供虚假材料或存在弄虚作假行为,一经查实,高新区将收回奖励资金,并取消其三年申报资格。

四、联系方式

政策咨询电话:027—67880553

申报系统技术咨询电话:13297989774(丁工)

特此通知。


武汉东湖新技术开发区科技创新和

新经济发展局

2023年10月12日

附件:

附件1.docx

附件2.docx

附件3.xls

附件4.docx

附件5.docx

附件6.xls

图片

图片

图片

图片

图片

图片


相关新闻