当前时间:20181119 | 星期一::
当前位置: 首页 - 资讯中心 - 通知公告
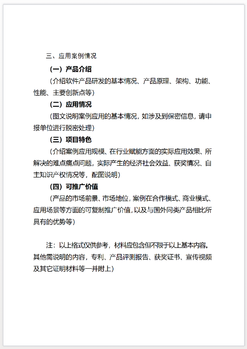
省经信厅办公室关于征集2023年湖北省工业软件十大优秀应用案例的通知
发布时间:2023-10-12 20:10 字号:[ ]

图片

各市、州、直管市、神农架林区经信局:

为贯彻全国新型工业化推进大会精神,落实省政府关于进一步深化制造业重点产业链链长制的工作要求,加快实施湖北省软件和信息服务产业高质量发展行动方案,总结推广工业软件在各应用领域的可复制可推广经验,强化应用带动,突出抓好工业软件等我省有资源有优势的产业发展,按照湖北省工业软件高质量发展推进计划,省经信厅拟面向全省范围征集2023年工业软件十大优秀应用案例。现将有关事项通知如下:

一、征集范围

应用案例应重点围绕研发设计类、生产制造类、运维服务类、经营管理类等基础工业软件在推进制造强国高地建设的应用实践。其中,研发设计类主要包括CAD、CAE、CAM、CAPP、EDA、PLM、PDM等;生产制造类主要包括MES、PLC、SCADA、DCS、DNC等;经营管理类主要包括ERP、HRM、EAM、CRM、SCM、BI、OA等;运维服务类主要包括MRO、PHM等。应用实例不局限于湖北省内。

二、申报要求

1.申报的工业软件产品应为湖北省企业自主研发或具有完全知识产权的软件产品,2021和2022年度已入选的产品案例不再重复申报。

2.申报单位应为在湖北省内依法注册、具备独立法人资格的企事业单位,遵守国家法律法规,具备规范的财务管理制度,生产经营和财务状况良好,申报前三年内无违法违规行为,信用记录良好,并纳入湖北省软件和信息技术服务业统计体系的软件企业。

3.应用案例申报材料应确保真实性,表述准确、重点突出,着重体现在应用中对传统产业的赋能、赋智、赋值作用,具有推广价值等。

三、成果运用

1.此次案例征集采用专家评审制。入选案例将颁发证书、同步收录在《湖北省工业软件发展白皮书》,并通过制作宣传册和视频等方式在2023年中国5G+工业互联网大会上宣传推广。

2.省经信厅对入选十大优秀应用案例的申报企业将纳入产业链重点企业清单,推荐企业、入选案例参与国家、省相关试点示范项目建设;鼓励各地将入选案例纳入当地有关政策扶持范围,引导产业政策、项目、资金和人才等资源要素向其倾斜,支持企业加快发展,建设湖北省工业软件名企、名品。

四、注意事项

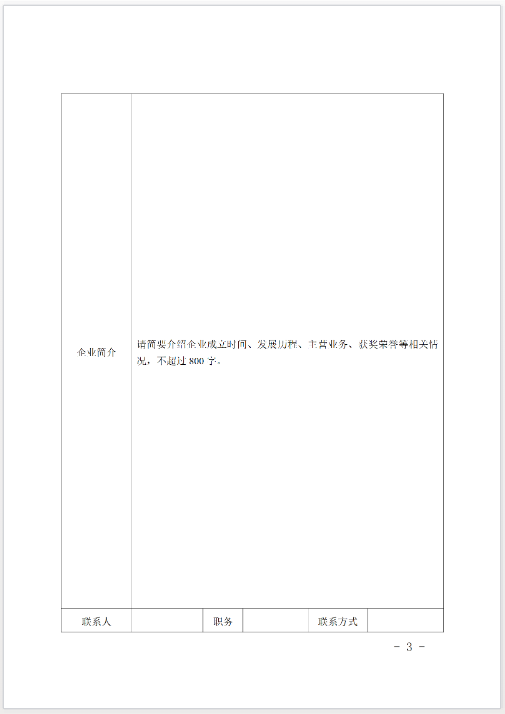
1.请各地经信部门积极组织当地企业申报。同一家企业申报案例限1个,每个案例请按照申报书格式要求填写,详见附件。

2.请各地经信部门于2023年10月31日前将案例申报书(纸质版一式两份,需申报单位加盖公章)和推荐函一起邮寄指定地址,PDF电子版申报书同时发送至联系邮箱。纸质版材料内容应与电子版内容保持一致。

五、联系方式

联 系 人:省经信厅软件和信息服务业处  丁卫士、谢超 

联系方式:027-87231050

联系邮箱:hbjxtrjc@163.com

邮寄地址:湖北省武汉市武昌区洪山大厦A座25层

邮政编码:430071

附件:2023年湖北省工业软件十大优秀应用案例申报书


湖北省经济和信息化厅办公室

2023年10月12日

图片

图片

图片

图片

图片

图片

图片

图片


相关新闻