当前时间:20181119 | 星期一::
当前位置: 首页 - 资讯中心 - 通知公告
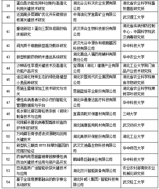
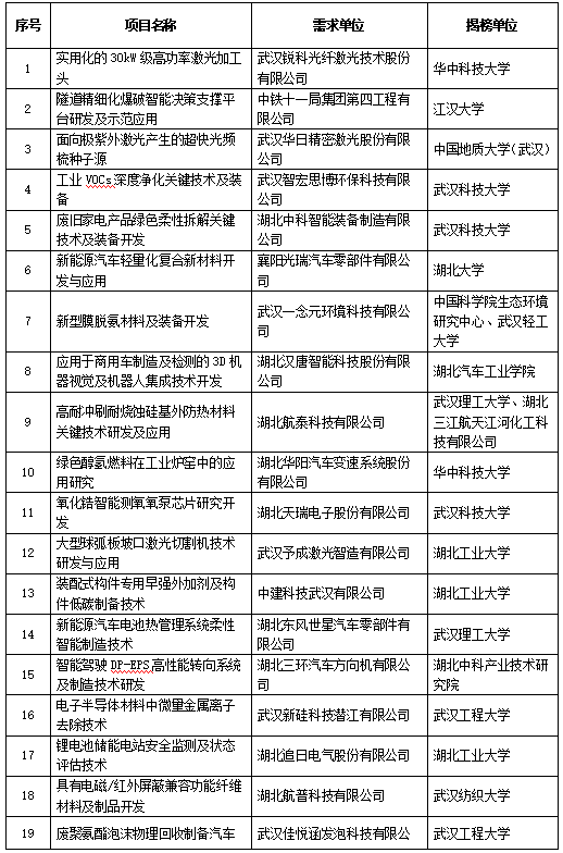
省科技厅关于2022年度湖北省揭榜制科技项目拟立项项目的公示
发布时间:2022-08-14 12:08 字号:[ ]
有关单位:

根据《中共中央办公厅、国务院办公厅关于深化项目评审、人才评价、机构评估改革的意见》《2022年度省级科技计划组织工作方案》《湖北省揭榜制科技项目和资金管理暂行办法》的要求,现将2022年度揭榜制科技项目拟立项项目予以公示。

公示期为2022年8月11日至2022年8月17日。

公示期间,如有异议,请以书面形式向省科技厅反映。凡以单位名义反映情况的材料要加盖单位公章,以个人名义反映情况的材料要具实名并附联系方式。对匿名或无具体事实根据的举报,不予受理。

联系电话:机关纪委,027-87135693;

          科技监督与诚信建设处,027-87133971。

地址:湖北省科技厅科技监督与诚信建设处(邮编:430071)

附件:2022年度揭榜制科技项目拟立项项目


湖北省科技厅

2022年8月11日


附件:2022年度揭榜制科技项目拟立项项目


图片

图片

图片


相关新闻